| 索引号: | 431102009/2025-01427 | 发文日期: |
|
发布机构: | 零陵区市场监管局 |
| 公开方式: | 主动公开 | 公开范围: | 面向社会 | 主题词: | |
| 统一登记号: | 信息时效性: | 待评估 | 文号 : |
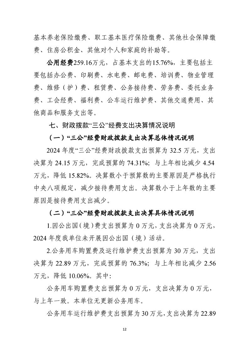
永州市零陵区市场监督管理局2024年度部门决算公开
扫一扫在手机打开当前页
网站首页
零陵概况
政务公开
办事服务
政民互动
热点专题
数据发布
您现在所在的位置 : 























湘公安网备43110202000118









